首 頁關於我們產品中心應用領域技術支援新聞資訊聯繫我們

智能手錶

智能手錶相比於傳統手錶,除了能查看日期,時鐘,計時等基本功能外,智能手錶還能查看天氣預報,通過網絡與手機相連同步操作手機中的電話、短信、郵件、照片、音樂等。

智能手錶內置了很多傳感器,通過這些傳感器能檢測人體健康的信息(如心率、睡眠、體溫等)。

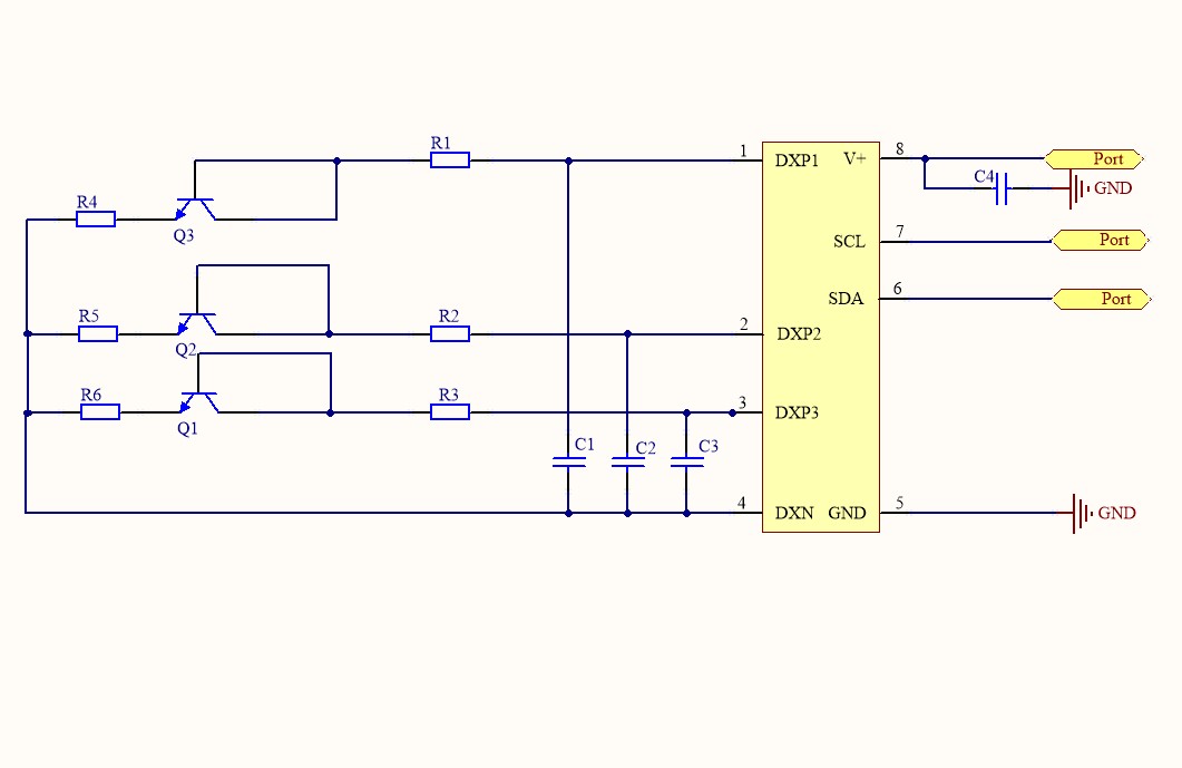
芯慶豐可以爲客戶提供用於溫度傳感器的晶體管。



功能特點

技術參數

線上客服

關 閉